The Arma Zen is a street-legal, track-ready custom supercar you can build yourself. designed and engineered using the same professional fabrication tools and software we sell to builders and manufacturers worldwide.

Conceived as a performance touring car, the Arma Zen offers real-world comfort for road trips, seating for two, usable storage space, and a lightweight chassis that delivers sharp handling and rapid acceleration, all while prioritizing structural integrity and safety.

The kit includes the chassis, body panels, glass, electronics, and detailed assembly documentation. Builders supply the engine, transmission, suspension, wheels, brakes, seats, and other major components. In most regions, the Arma Zen can be registered and insured for use on public roads.

Its mid-engine layout places mass over the rear tires for exceptional traction under acceleration, while a low center of gravity delivers precise, responsive cornering characteristics.

Powertrain options range from high-revving V8 engines with manual gearboxes to torque-rich electric drivetrains with integrated battery systems, allowing builders to tailor the vehicle to their performance goals.

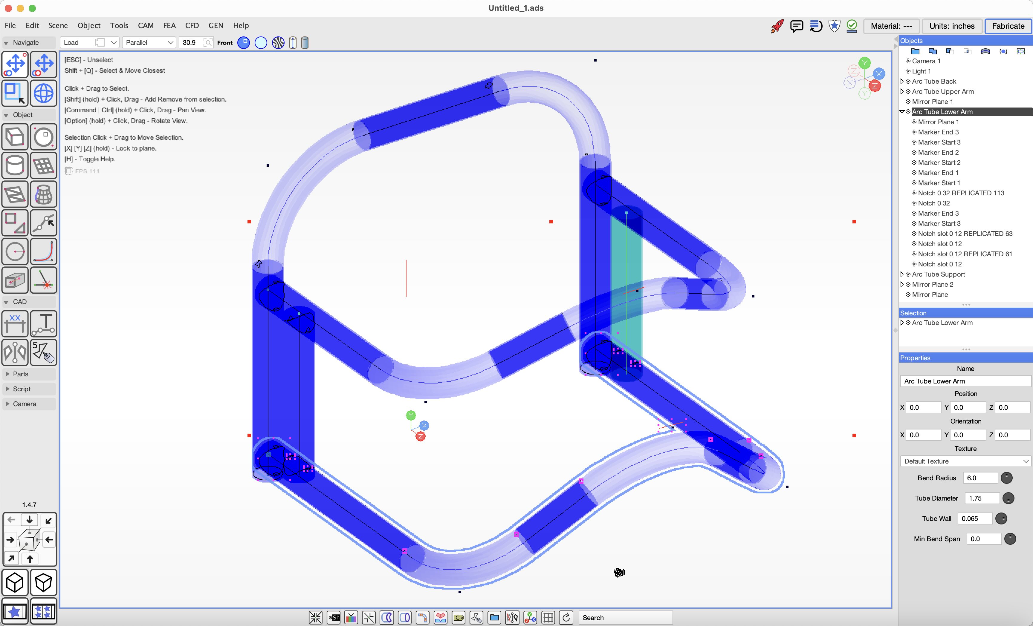
The modular space-frame chassis is constructed from lightweight steel tubing and designed for manufacturability. Sections can be replaced, modified, or reconfigured using CNC tube cutting, bending, and fabrication workflows, the same automation tools and CAD/CAM software developed by Arma and offered as standalone products for builders, fabricators, and small manufacturers.





The kit includes a large DOT windshield designed from the start for a large immersive view of the oncoming road. Both seats are positioned for your comfort with high visibility with good headroom for a track helmet and an unobstructive A Pillar.

Start your journey today and build your own one-of-a-kind, high-performance super kit car. Click the link below to access our support materials and reserve your place in the build queue. Join an exclusive group of enthusiasts with a car crafted just for you.



Order Form Click Here



CNC Automation

Arma Automotive Inc. provides CNC Plasma Cutter and Tube Bender kits, complete with advanced software, designed for fabricating and manufacturing tube-structured projects. Our tools offer a cost-effective way to boost production capacity and enhance product quality.



Build Perfect Tube Joints in Minutes - Not Hours
Portable CNC tube notcher for fabricators, race shops and serious builders.


The ARMA Portable CNC Tube Notcher is a compact CNC plasma machine for cutting round steel and aluminum tube and pipe for welded fabrication. It is built for shops and builders that want CNC tube capability without dedicating permanent floor space to a large fixed machine.

It gives you faster fit-up and more repeatable fabrication without the manual effort of hole saws and grinders. You can produce repeatable coped joints, tabs and slots, engraved part marks, and connected pie cuts from software-generated files.



Turn CAD Tube Designs Into Repeatable Bends
CNC automation kit for accurate, three-axis tube bending production.


The Arma CNC Tube Bender kit upgrades the Baileigh RDB-250 with full 3-axis CNC automation. Design your tube and pipe projects in CAD, then bend them with speed, accuracy, and repeatability using this powerful solution.


Software


Arma provides integrated CAD modeling and CAM manufacturing software designed for creating mesh surface parts and tube frame structures. From concept to production, streamline your design and fabrication workflow with our purpose-built tools.


Contact Us

Have questions about our products or ongoing projects?

Feel free to reach out by email or visit us for a shop tour, we’d love to connect.

Get in touch

Performance Vehicles for Touring and Track.
CNC Manufacturing Tools and Software.
™ ©2026