Get Paid to Test Arma Design Studio
Building a tube frame project? Join our testing program.
What selected testers receive:
ADS Full License (Value: $599 USD) + Priority Support + $50 USD Completion Bonus
How to apply: send your project details to
jon@armaautomotive.com
and include your project type, country, and timeline.
We are looking for a small group of builders to test our CAD/CAM software on real tube frame projects and share practical feedback.
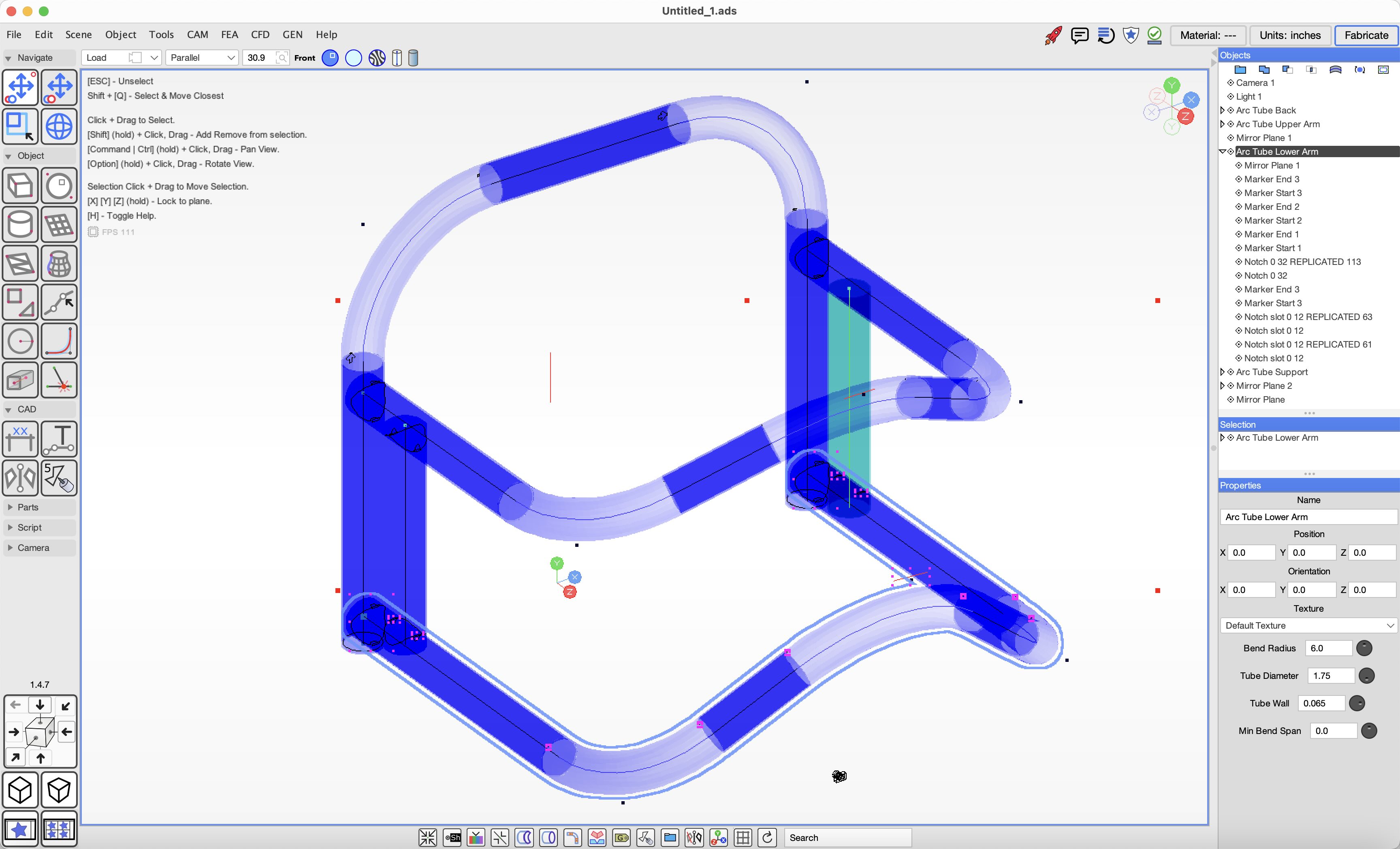
ADS supports design and manufacturing workflows for tube chassis and related builds, including notch profiles, tab-and-slot alignment, bend markers, PDF instructions, and CNC bender GCode export.
We are preparing to release CNC tube notcher and tube bender products soon. This software is built for those systems and also works with other CNC tube notchers and benders, including custom-built setups.
Selected testers get early full-feature access, direct communication with us, and the ability to influence product direction with practical feedback from real projects.
Who This Is For
- On-road and off-road vehicle builders
- Buggies, carts, structural frame, aircraft, and bike projects
- Shops or individuals using CNC tube notchers, plasma, laser, or manual methods
What You Will Do
- Design one real project using ADS
- Share feedback on usability, issues, and areas to improve
- Provide screenshots and short notes from your day-to-day workflow
How Selection Works
- We review each application for project fit and feasibility
- Selected testers receive onboarding instructions by email
- Selected testers receive the full ADS license and begin testing
- After successful completion of feedback deliverables, the $50 USD bonus is issued
Arma Design Studio is our design and manufacturing software with features that can turn your design into reality.
What ADS Does
- Tube-focused CAD/CAM for design and manufacturing workflows
- Built for fabricators creating chassis, cages, bumpers, racks, and related structures
- Outputs include tube notch profiles, bend markers, CNC GCode, and PDF instructions
- Works with our upcoming notcher and bender products, plus other CNC setups
- Free to download for design work, with advanced manufacturing unlocked by license
Apply with the Form
If you prefer, you can submit your project details directly using the form below.